服务热线
13618350705
当前位置:首页
> 新闻资讯细胞因子概述
细胞因子(cytokine,CK)是免疫原、丝裂原或其他刺激剂诱导多种细胞产生的低分子量可溶性蛋白质,具有调节固有免疫和适应性免疫 、血细胞生成、细胞生长以及损伤组织修复等多种功能。细胞因子可被分为白细胞介素、干扰素、肿瘤坏死因子超家族、集落刺激因子、趋化因子、生长因子等。
细胞因子通过结合细胞表面相应的细胞因子受体而发挥生物学作用,参与免疫应答与免疫调节;刺激造血功能;刺激细胞活化、增殖和分化;诱导或抑制细胞毒作用,诱导其凋亡。因此在人体防御机制和急性期反应中起重要作用。
图1细胞因子作用
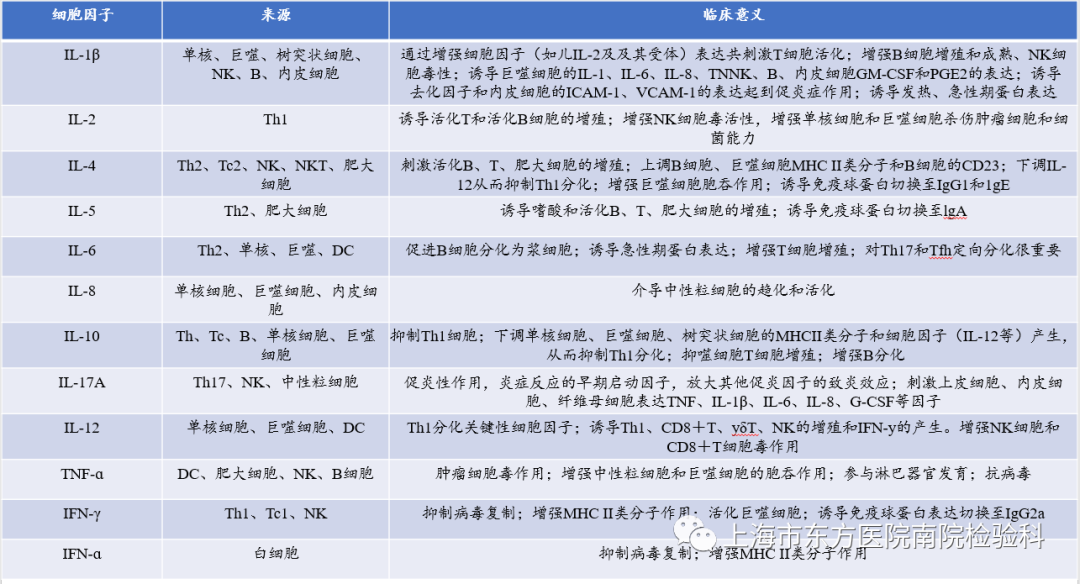
十二项细胞因子组成、来源及意义

十二项细胞因子检测的应用
3.1 炎症与感染
1)预警细胞因子风暴,及时治疗,提高重症患者生存率
脓毒症、重症感染、噬血细胞综合征、肿瘤免疫治疗、发热待查、罕见变异病毒感染或大手术患者均可引起细胞因子风暴。监测细胞因子可及时治疗,预警细胞因子风暴风险,提高患者治疗有效率。
2)区分细胞因子风暴的三种免疫状态SIRS、CARS和MARS,并指导临床治疗。
当感染或其他原因导致机体炎症反应失衡时,若大量促炎性因子如IL-1β、IL-6、IL-8、IL-12、IFN-γ、IFN-α及TNF-α水平大幅升高,有发生全身炎症反应综合征-SIRS风险,此时机体炎症反应强烈,建议进行抗炎治疗为主;若内源性抗炎反应过强,IL-4、IL-10等抗炎因子大幅升高,则提示CARS风险,此时机体的免疫功能比较弱,建议免疫增强治疗;若机体促炎因子和抗炎因子均大幅升高,则提示机体为混合性拮抗反应综合征,提示机体炎症反应强烈同时免疫功能低下,建议进行抗炎联合免疫增强治疗。
3)诊断早期感染
IL-1β、IL-6、IL-8、TNF-α是普通感染患者主要升高的促炎因子;IFN-γ是病毒感染患者主要升高的细胞因子。细胞因子相比于传统的感染指标WBC、CRP、PCT窗口期更早,更有利于感染的早期诊断和指导治疗,提高治疗有效率;同时细胞因子半衰期更短,更有利于感染患者的药效监测。

图2感染后不同时间细胞因子血清浓度变化
3.2 细胞因子与肿瘤
评估肿瘤微环境进展,辅助肿瘤早期诊断。若IL-6、IL-10、IL-12轻度升高,且IL-2、TNF-α、IFN-γ显著降低,提示可能有早期肿瘤微环境进展。预警PD-1治疗/CAR-T疗法不良反应细胞因子释放综合征(CRS)的发生。更重要的是十二项细胞因子检测可以通过IL-2、IL-12、IFN-y等细胞免疫相关因子水平评估患者目前抗肿瘤免疫功能,在放化疗或免疫治疗过程中,监测多项细胞因子有助于综合判断肿瘤患者免疫功能状态变化。
3.3 细胞因子与自身免疫性疾病
辅助诊断噬血细胞综合征:IL-6、IL-10、IFN-γ可区分噬血细胞综合征和脓毒症。辅助自身免疫病病情判断,监测免疫恢复情况。

流式细胞术检测十二项细胞因子
基于流式细胞术,通过已知体积大小和荧光强度的微球捕获12种可溶性蛋白(IL-1β、IL-2、IL-4、IL-5、IL-6、IL-8、IL-10、IL-12p70、IL-17、TNF-α、IFN-γ、IFN-α)并检测其含量。

来源:上海市东方医院南院检验科
南京艾诺迪生物是一家专业从事IVD原料开发的科技型公司。细胞因子类原料是我司王牌产品之一,多数产品被国内大型IVD厂家采购并量产。现将我司细胞因子类产品列表如下,欢迎广大用户咨询、申请试用!
